轻量型智慧出版平台部署方案


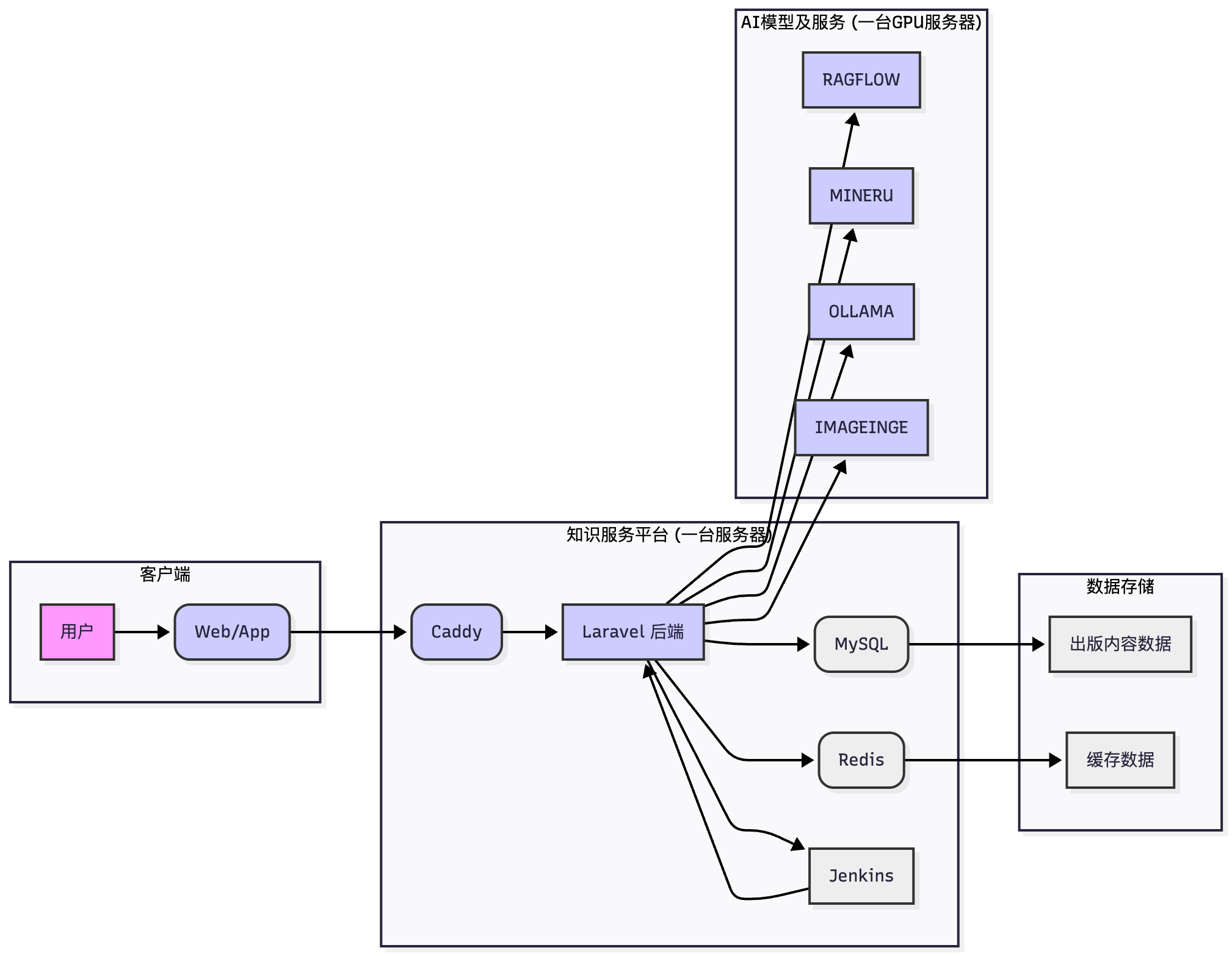
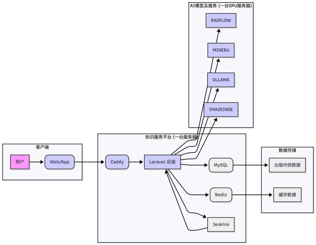
graph LR
    subgraph "客户端"
        A[用户] --> B(Web/App);
    end

    subgraph "知识服务平台 (一台服务器)"
        B --> C(Caddy);
        C --> D[Laravel 后端];
        D --> E(MySQL);
        D --> F(Redis);
        D --> G[Jenkins];
        G --> D;  
    end

    subgraph "AI模型及服务 (一台GPU服务器)"
        H[RAGFLOW];
        I[MINERU];
        J[OLLAMA];
        K[IMAGEINGE];

        D --> H;
        D --> I;
        D --> J;
        D --> K;
    end

    subgraph "数据存储"
        E --> L[出版内容数据];
        F --> M[缓存数据];
    end

    style A fill:#f9f,stroke:#333,stroke-width:2px
    style B fill:#ccf,stroke:#333,stroke-width:2px
    style C fill:#ccf,stroke:#333,stroke-width:2px
    style D fill:#ccf,stroke:#333,stroke-width:2px
    style E fill:#eee,stroke:#333,stroke-width:2px
    style F fill:#eee,stroke:#333,stroke-width:2px
    style G fill:#eee,stroke:#333,stroke-width:2px
    style H fill:#ccf,stroke:#333,stroke-width:2px
    style I fill:#ccf,stroke:#333,stroke-width:2px
    style J fill:#ccf,stroke:#333,stroke-width:2px
    style K fill:#ccf,stroke:#333,stroke-width:2px
    style L fill:#eee,stroke:#333,stroke-width:2px
    style M fill:#eee,stroke:#333,stroke-width:2px

发表回复

您的邮箱地址不会被公开。 必填项已用 * 标注

探索未来出版

九录科技愿意通过最前沿的技术和深厚的行业理解,为您的数字业务提供架构简单但很灵活的从创作到发布的全方位支持。

本站内容部分由AI生成,仅供参考,具体业务可随时电话/微信咨询(18610359982)。